






为做好全省普通高校高职(专科)升本科(以下简称普通专升本)免试招生工作,根据《关于做好2026年普通高等学校专升本考试招生工作的通知》(教学司函〔2025〕53号)和《2026年甘肃省普通高等学校高职(专科)升本科考试招生工作方案》(甘教学〔2025〕1号)(以下简称《方案》)有关要求,特制定本实施方案。
一、招生对象
(一)按国家计划招收的、具有甘肃省普通高校学籍的2026年应届高职(专科)毕业生,在校就读期间品学兼优、无违法违纪行为,满足以下条件之一的,可免于参加全省统一考试,仅申请参加招生学校组织的专业能力测试。
1.教育部、人社部牵头举办的世界职业院校技能大赛(原全国职业院校技能大赛)、世界技能大赛、中华人民共和国职业技能大赛中获得个人或团体国家三等奖及以上的应届毕业生。
2.教育部主导的全国大学生电子设计竞赛、中国国际大学生创新大赛(原中国国际“互联网+”大学生创新创业大赛)中获得个人或团体国家三等奖及以上的应届毕业生。
3.全国学生运动会个人竞赛项目中进入前3名的应届毕业生。在教育部高等教育司和行业主管部门共同主办的数学建模竞赛、广告艺术大赛(高职组)中获得个人或团体国家三等奖及以上的应届毕业生。
4.甘肃省职业院校学生技能大赛中获得个人或团体二等奖及以上的应届毕业生。
5.高职(专科)学业综合成绩(学习成绩+思想品德成绩;学习成绩占比不少于80%)在本专业排名前3%的应届毕业生。
(二)在甘肃省应征入伍,退役并取得普通高职(专科)学历的应往届毕业生(简称退役大学生士兵)。
二、招生院校和专业
(一)招生院校。省属普通本科学校和本科层次职业学校。各招生院校对照《方案》制定并公布招生简章(含免试招生录取办法)。
(二)招生专业。招生院校按照教育部《普通高等学校本科专业目录(2025年)》和《职业教育专业目录(2021年)》确定拟招收的本科(含职业本科)二级专业。
三、招生计划
免试招生计划纳入普通专升本招生总计划。省教育厅统筹下达计划,省教育考试院统一向社会发布。院校通过省教育考试院官网(https://www.ganseea.cn/)填报招生计划,使用“甘肃省国家教育考试综合管理平台”进行计划的编制、上报、审核、汇总、调整等。院校编制“计划类型”为“免试招生”。
四、网上报名及志愿填报
2026年免试招生工作实行一次报名两轮招录的模式。
2026年普通专升本免试招生工作继续实行网上报名及志愿填报网络化平台管理。符合报考条件的考生均须在规定时间内进行网上报名。
(一)网上报名时间:2026年3月5日8:30至9日18:00。网上报名开始后,符合免试生资格的考生登录甘肃省教育考试院官网(https://www.ganseea.cn/),点击“办事大厅”,选择“普通高职(专科)升本科招生考试报名系统”,或点击“甘肃省国家教育考试综合管理平台”,选择“考生入口”,根据提示进行注册报名、上传照片、网上缴费等(含首轮志愿填报)。报名时间截止后不再安排补报。
(二)考生上传照片要求:本人正面免冠彩色头像,头部占照片尺寸的2/3,背景颜色为白色,宽高应小于240×320(像素),且高不得小于宽,文件大小不得超过30K。
(三)考生在网上报名时应仔细填写信息,认真核对,确认无误后进行下一步操作,确保信息真实有效。
(四)志愿填报须按高职(专科)专业二级类(除医药卫生类)与普通本科、职业本科招生二级专业相近或相同对应的原则进行,同一专业大类内可跨二级专业报考。报考医药卫生类二级专业须严格按照《高职(专科)和本科专业大类对照表》备注具体要求选择填报志愿(详见附件2)。志愿填报只能选择1所学校的1个专业(类)。不符合填报要求的视为志愿无效。
五、资格审核
资格审核时间:3月5日8:30至10日18:00。
省内学校应届毕业生(退役大学生士兵除外)资格审核由就读学校负责,退役大学生士兵资格审核由省教育考试院负责。
(一)省内生源学校依据《方案》和本实施方案,制订本年度免试生资格审核确认工作实施办法并在校内公布。
(二)省内生源学校应在3月5日前对本校符合免试生资格的应届毕业生名单提前完成线下审核确认工作,并在校内予以公示,公示期不少于3天。
(三)省内符合免试生申请条件的考生(退役大学生士兵除外),完成网上报名后下载并打印《甘肃省普通高校高职(专科)升本科免试生资格审核表》,向就读学校提交资格审核表及竞赛获奖等有关证明材料。
(四)省内生源学校按照规定对完成“网上报名”的考生进行资格审核。符合条件的考生未网上报名的视为放弃免试资格。
(五)退役大学生士兵网上报名时,上传的资料包括:退役证(退役证未载明应征入伍地信息的,还需提供应征入伍地征兵部门开具的“应征入伍通知单”或开具入伍地证明材料)、居民身份证、普通高职(专科)毕业证、学信网下载的教育部学历证书电子注册备案表或学历认证报告、应届毕业生提供教育部学籍在线验证报告等证明材料。
2026年3月退役的退役大学生士兵,若报名时不能提供退役证,须提供相关有效证明材料(如:服役部队开具的证明材料等),其他证明材料与前款相同。
退役大学生士兵录取后,须网上下载并打印《甘肃省普通高校高职(专科)升本科退役大学生士兵资格审核表》,经安置地县级退役军人事务部门审核盖章后,在入校报到时直接交学校存入考生档案。
(六)资格审核单位同时负责审核考生填报志愿是否符合《高职(专科)和本科专业大类对照表》有关要求(见附件2)。对志愿不符合要求的考生,由资格审核单位负责联系考生修改志愿。待考生志愿修改成功后,方可确认考生本次报名及志愿填报完成。
六、招生录取
参加免试招生的考生必须在规定时间内完成网上报名及资格审核等工作。未在规定时间内进行报名的,视同为放弃2026年免试生资格。免试生网上报名时,含首轮志愿填报内容。参加第二轮招生的免试生仅需网上缴费及填报志愿。
(一)免试招生为免于参加普通专升本招生全省统一考试,只参加招生学校组织的专业能力测试,依据测试结果择优录取。
(二)招生学校须对拟录取考生名单在校内进行公示,公示期不少于3天。招生学校汇总拟录取名单,并通过普通专升本信息管理平台报省教育考试院办理录取手续。
(三)免试招生工作分两轮进行。首轮未完成免试招生计划的学校可进入第二轮免试招生。
1.进入第二轮招生的学校向省教育考试院报送剩余招生专业及计划数,由省教育考试院统一向社会公布。
2.未被录取或放弃首轮报考机会的免试生可参加第二轮免试招生。根据第二轮公布的招生学校及招生专业填报志愿。
3.第二轮网上填报志愿时间:3月18日8:30至18:00。
七、专业能力测试
首轮免试招生专业能力测试时间为:3月14日,测试地点由招生学校自主确定并通知参加测试的考生。具体测试时间及测试科目安排如下(北京时间):

第二轮免试招生专业能力测试时间为:3月21日,测试地点由招生学校自主确定并通知参加测试的考生。具体测试时间及测试科目安排如下(北京时间):

八、收费标准及经费保障
根据《关于理顺和调整我省教育考试收费标准的通知》(甘发改价格〔2023〕523号)有关规定执行。实行网上报名缴费。收费标准为每生每科报名考试费50元,免试生参加专业能力测试按照1科收取。招生学校按录取人数每生80元标准向省教育考试院缴纳录取费。
按照《关于甘肃省国家教育考试学历考试收费分成的批复》(甘财教〔2023〕47号)规定,普通专升本报名考试费收费标准为每生每科50元,免试生参加专业能力测试按照1科收取。根据免试生招录工作职责,报名考试费50元/科,全额拨付招生学校,确保考试组织管理工作顺利开展。
九、工作要求
(一)省高等学校招生委员会负责对普通高校高职(专科)升本科免试招生工作全程监督管理。
(二)生源学校及招生学校要加强管理,完善监督制度。结合本校实际,认真研究,集体决策,主动接受纪检监察部门监督。
(三)生源学校及招生学校须对免试招生政策、免试生资格审核流程、录取信息、考生咨询及申诉渠道等及时公开。
(四)对申请免试生资格过程中弄虚作假的考生,一经发现,立即取消免试生资格,已被录取考生取消录取资格,由免试生资格审核单位按有关规定进行相应处理。
(五)生源学校及招生学校未按本实施方案开展工作,由有关主管部门给予通报批评;情节严重者,可给予停止该学校免试生申请及招生资格的处理,并对直接主管人员和直接责任人员追究责任。违反《教育法》《高等教育法》等以及其他法律法规的,依法严肃处理。
十、其他事项
(一)不符合我省免试条件的考生,一经发现立即取消其资格,录取后发现立即取消录取资格。
(二)免试生在本科高校入学报到时,未取得普通高职(专科)毕业证书或受到处分的,取消其录取资格。退役大学生士兵未正常退役并取得退役证,取消其录取资格。
(三)对录取后未报到、自行放弃入学资格的考生,不再享受免试专升本政策。
(四)自行放弃免试资格或未被录取的免试生,不再享受免试招生相关政策,可参加全省普通专升本招生统一考试。已被录取的考生不得参加全省普通专升本招生统一考试。其他未明事项按照《方案》执行。
(五)申请参加考试合理便利的,参照《2025年普通高等学校招生工作规定》等有关规定执行。考生应于报名阶段向报考点(应届毕业生向就读学校)申请,省教育考试院根据报考点意见,形成《告知书》送达申请人,并通知组考单位,以便提前做好安排。
附件:1.2026年甘肃省普通高校高职(专科)升本科免试招生工作进程表
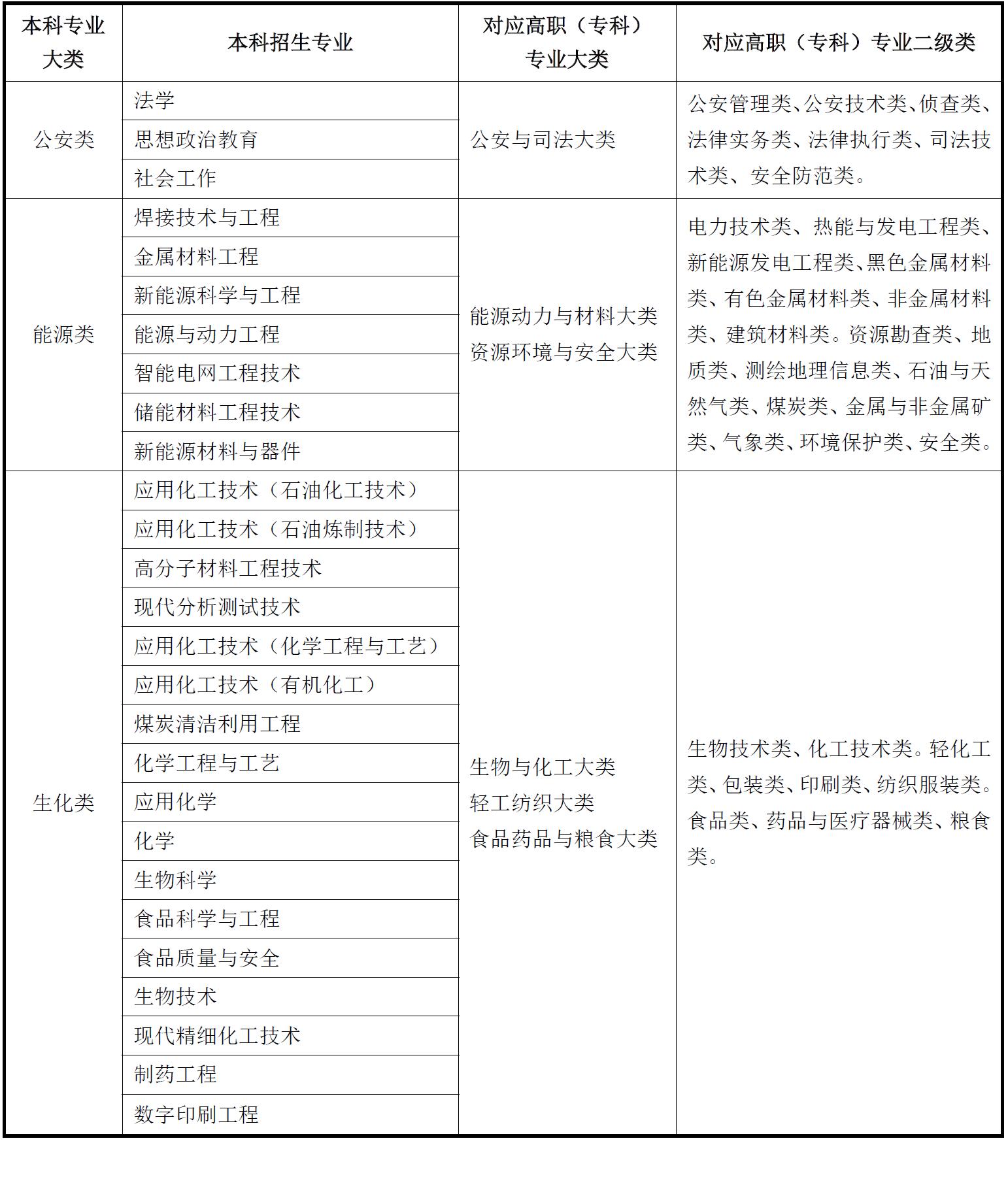
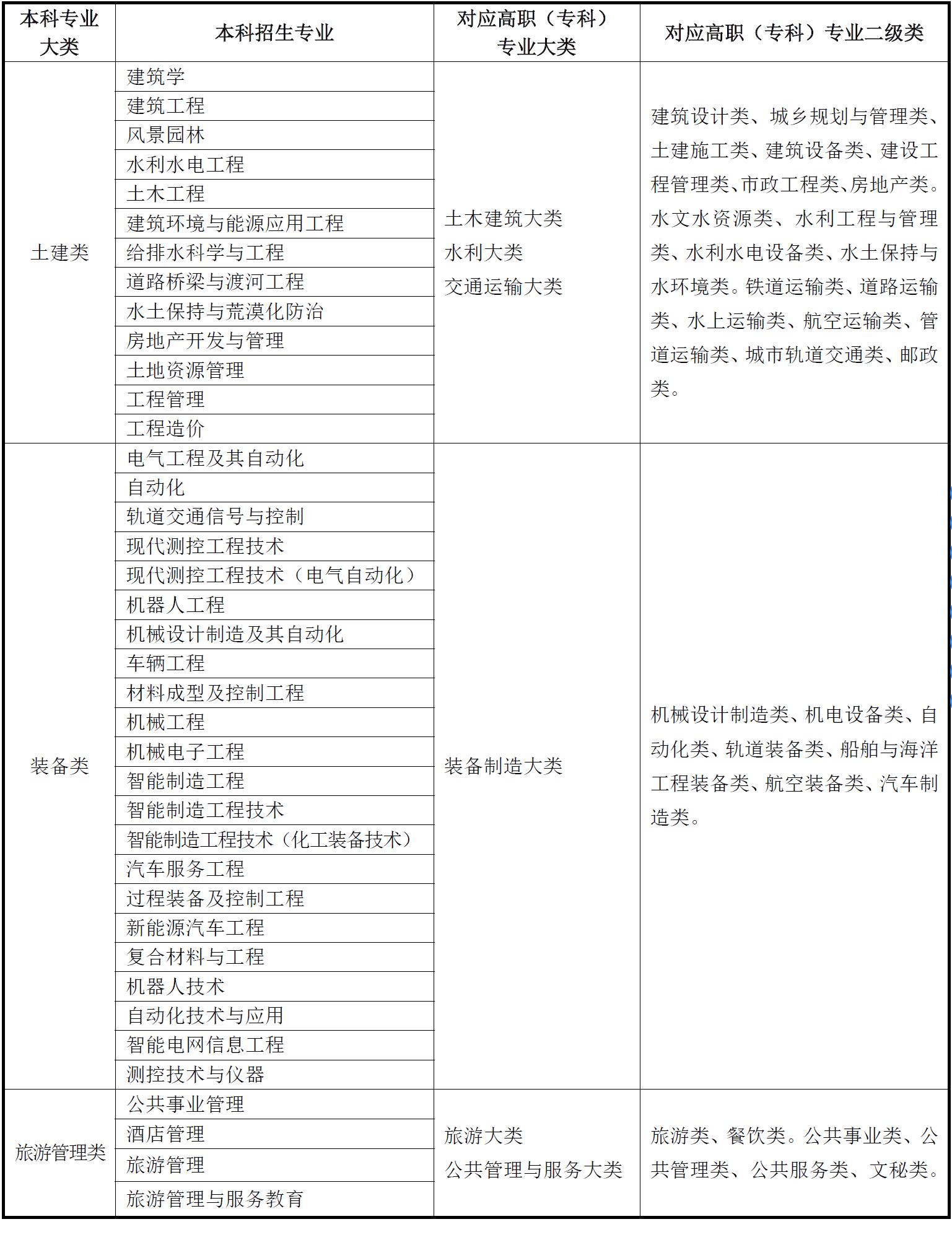
2.高职(专科)和本科专业大类对照表
附件1
2026年甘肃省普通高校高职(专科)升本科免试招生工作进程表

附件2
高职(专科)和本科专业大类对照表





备注:1.高职具体专业可查阅教育部印发的《职业教育专业目录(2021年)》。
2.报考医学类本科专业时,对高职(专科)专业相同或相近的具体要求:
(1)护理学:护理类(护理、助产);
(2)助产学:护理类(护理、助产);
(3)临床医学:临床医学类(临床医学);
(4)药学:药学类(药学)和药品与医疗器械类(药品生产技术、药品质量与安全、药品经营与管理);
(5)医学检验技术:医学技术类(医学检验技术、卫生检验与检疫技术);
(6)康复治疗学:康复治疗类(康复治疗技术、言语听觉康复技术、中医康复技术);
(7)医学影像技术:医学影像技术;
(8)中药学:中医药学(中药学);
(9)中医学:中医药学(中医学、藏医学、中医骨伤、针灸推拿);
(10)针灸推拿学:中医药学(针灸推拿、中医学);
(11)应用心理学:医药卫生大类专科专业均可报考。
3.军事院校全日制高职(专科)毕业生按照专业人才培养方案,由省教育考试院(省招委会办公室)核定其专业划入高职(专科)专业大类及二级类。
邮编:735000 联系电话:0937-2688169 0937-2689631 传真:0937-2689631