学校首页
首页
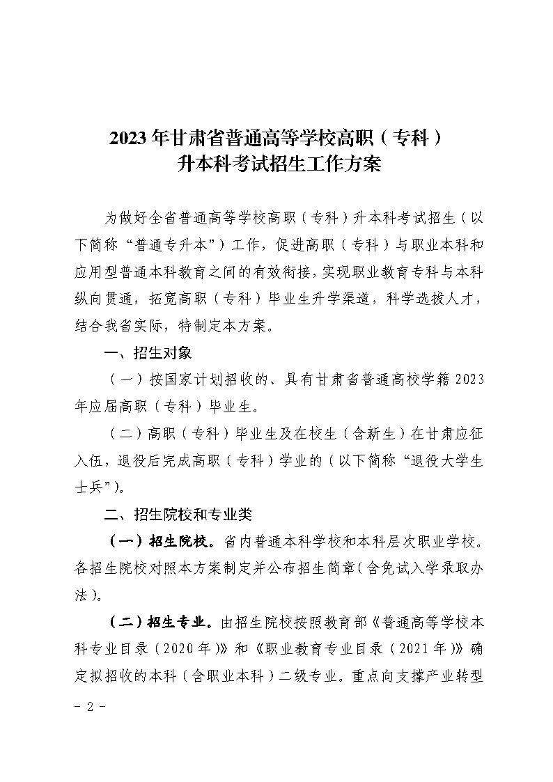
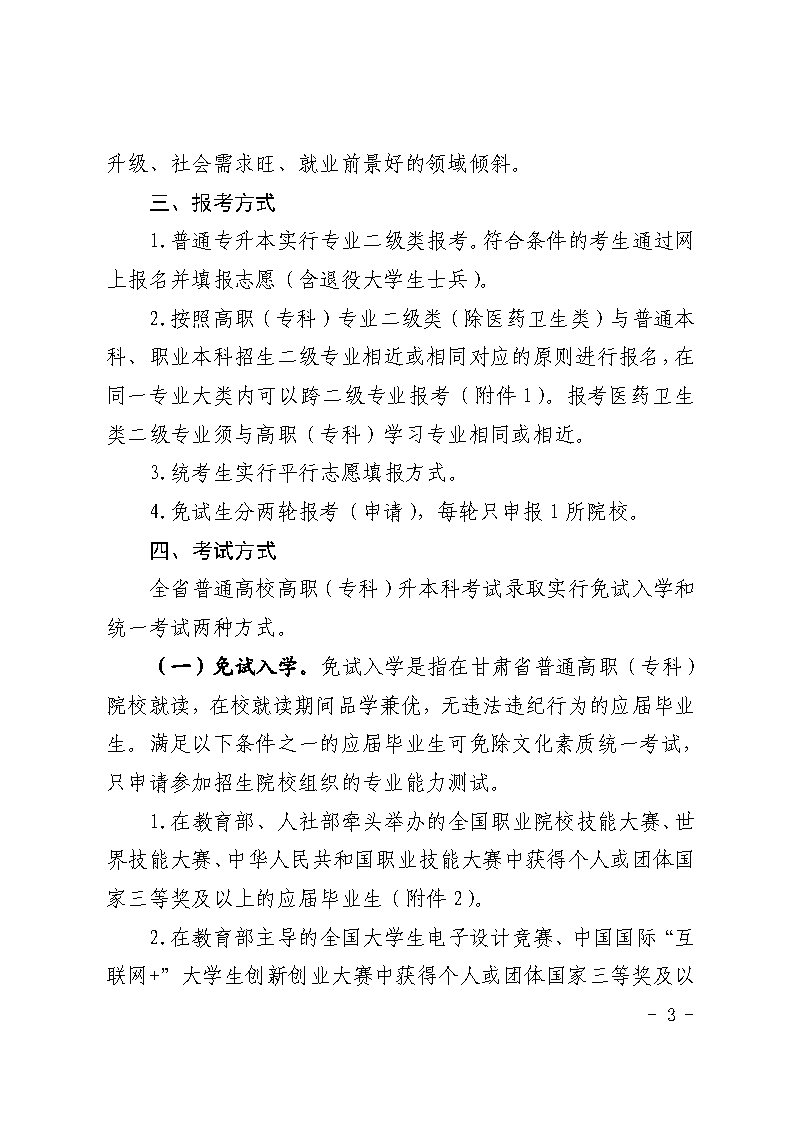
专业介绍
新能源工程学院
生物工程学院
教育与艺术学院
土木工程学院
机电工程学院
化学工程学院
经济管理学院
旅游与烹饪学院
医学院
招生信息
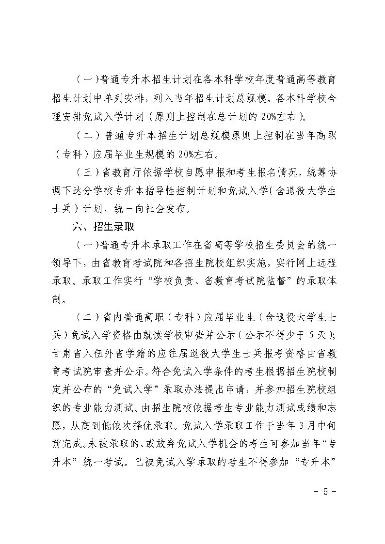
招生简章
招生计划
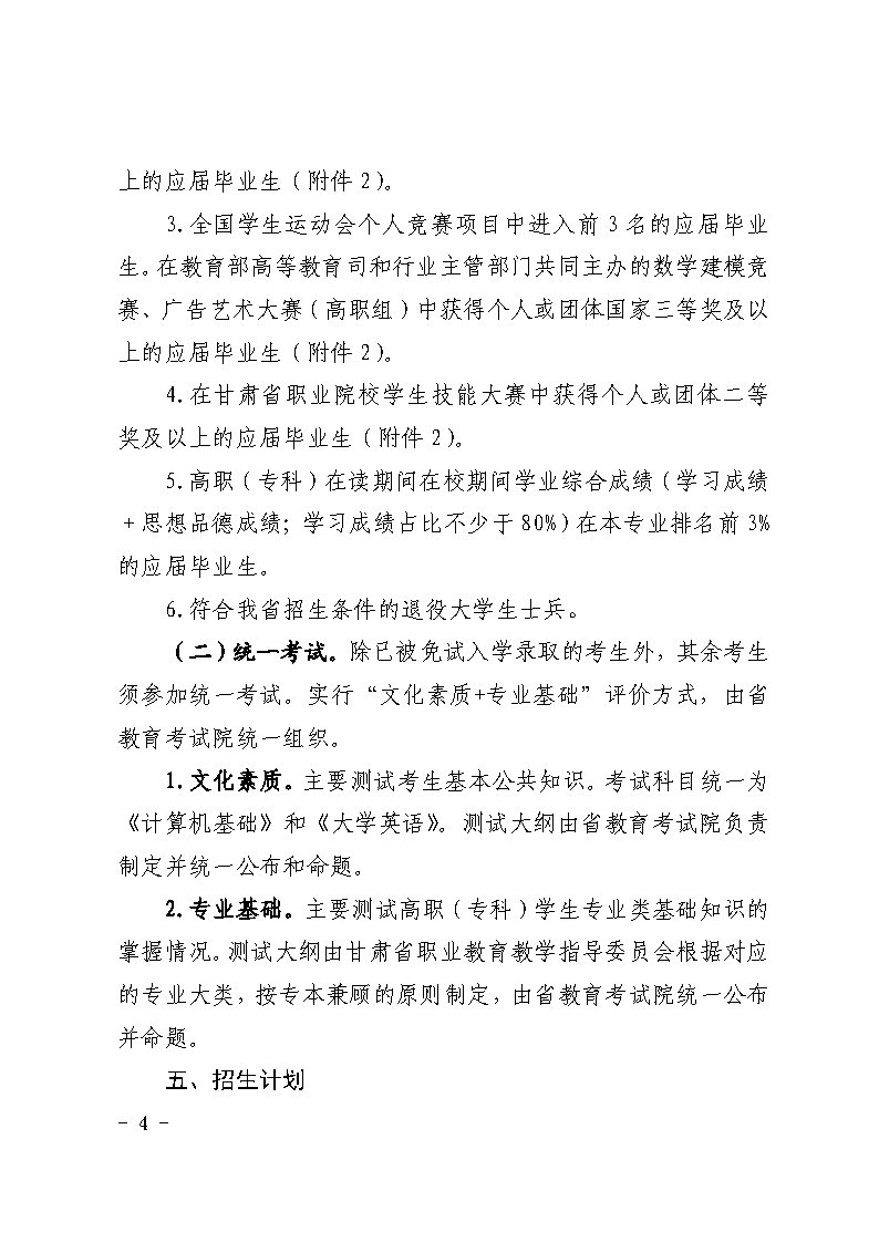
报考指南
就业信息
就业指导
招聘信息
学籍管理
资料下载
办事指南
学校首页
首页
专业介绍
招生信息
就业信息
学籍管理
资料下载
办事指南
首页
> 招生政策 > 正文
2023年甘肃普通专升本招生工作方案的通知
发布时间:2022-12-29 11:45:36 阅读量:
753
上一篇:
酒泉职业技术学院2022年报考指南
下一篇:
关于印发《2023年甘肃省普通高校高职(专...
分享到:
教育行政网站链接
国家教育部
中国职业教育与成人教育网
中国职业技术教育网
中国高职高专教育网
甘肃省教育厅
甘肃省教育网
省内高等院校链接
省外高职院校链接
常用网站链接
©酒泉职业技术学院招生就业处
邮编:735000 联系电话:0937-2688169 0937-2689631 传真:0937-2689631
Copyright ◎酒泉职业技术学院招生就业处 版权所有